RF Network Control

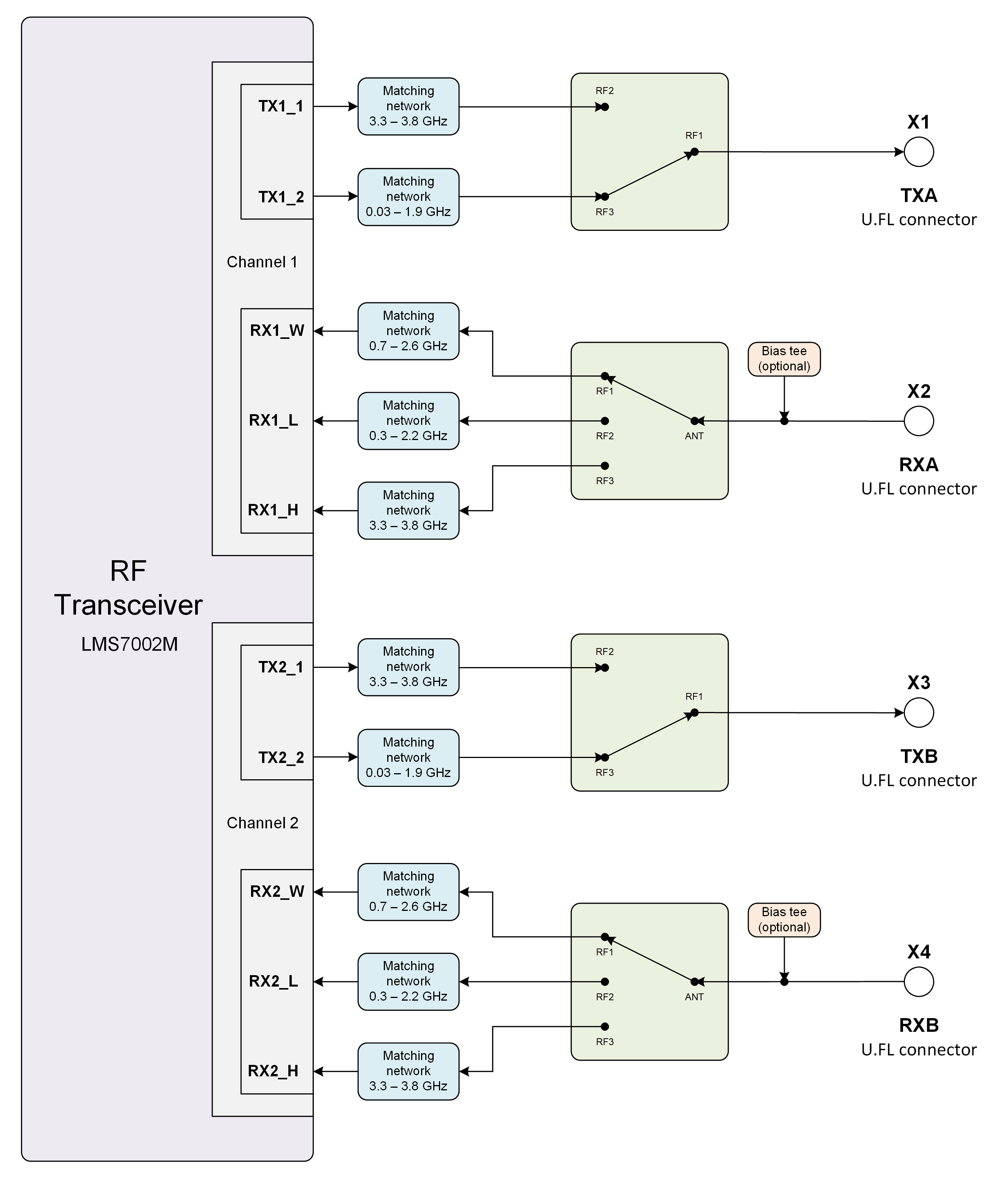
LimeSDR XTRX RF network contains matching networks, RF switches and U.FL connectors (X1, X3 - TX and X2, X4 - RX) as shown in Figure 6.

../../_images/LimeSDR-XTRX_v1.2_diagrams_RFFE.png

Figure 6. LimeSDR XTRX v1.2 RF diagram

LMS7002M RF transceiver TX and RX ports has dedicated matching network which determines the working frequency range. More detailed information on LMS7002M RF transceiver ports and matching network frequency ranges is listed in the Table 3.

Table 3. LMS7002M RF transceiver ports and matching networks frequency ranges

LMS7002M RF transceiver port

Frequency range

TX1_1, TX2_1

3.3 GHz – 3.8 GHz

TX1_2, TX2_2

30 MHz – 1.9 GHz

RX1_H, RX2_H

3.3 GHz – 3.8 GHz

RX1_W, RX2_W

700 MHz – 2.6 GHz

RX1_L, RX2_L

300 MHz – 2.2 GHz

RF network switches are controlled via 2.4V logic signals. This is achieved by resistor dividers connected between FPGA (TX_SW, RX_SW1, RX_SW2) and switch control pin (TX_SW_DIV, RX_SW1_DIV, RX_SW2_DIV). RF network control signals are described in the Table 4.

Table 4. RF network control signals

Component

Schematic signal name

I/O standard

FPGA pin

Description

SKY13330-397LF(IC5 and IC6)

TX_SW/TX_SW_DIV

3.3V

P1

FPGA 3.3V logic level signal divided to 2.4V logic level.

SKY13414-485LF(IC3 and IC4)

RX_SW1/RX_SW1_DIV

3.3V

K3

FPGA 3.3V logic level signal divided to 2.4V logic level.

RX_SW2/RX_SW2_DIV

3.3V

J3

FPGA 3.3V logic level signal divided to 2.4V logic level.